改革开放以来,我国高等教育事业获得长足发展,改革取得令人瞩目的成绩,初步形成了适应国民经济建设和社会发展需要的多种层次、多种形式、学科门类基本齐全的社会主义高等教育体系,下文是高等教育行业的政策环境分析:
历年高等教育行业政策点评
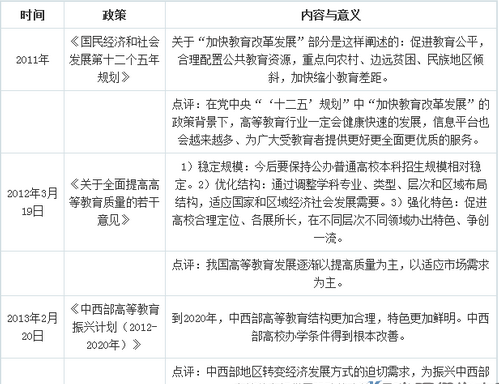
历年来,我国高等教育行业的相关政策如下:
图表2:2011-2013年我国高等教育行业相关重要政策点评
高等教育行业政策趋势分析
通过对以上相关政策点评分析,中国报告大厅分析认为,未来我国高等教育行业政策趋势如下:
趋势之一:重点关注城镇化
从历年的相关政策来看,高等教育政策与国家重大经济政策相符合,注重区域协调发展,重点关注农村地区。近年来,"城镇化"已经成为拉动内需,促进经济增长的重要一环。高等教育政策也将会适应市场发展需要,趋向于城镇化。
趋势之二:强化终生教育体系
从美国等发达国家的高等教育理念来看,继续教育、成人教育等成为完善高等教育体系的重要一环。我国相关的中长期教育规划中多次强调"完善现代国民教育体系、形成终身教育体系"。目前,随着教育体系的不断完善,教育的数量已经不再是最重要的目标,提高高等教育的质量,强化终生教育体系才是相关政策的重要趋势。
转载来源网络如有侵权请联系删除
KESION 科汛软件
KESION 科汛软件是国内领先的在线教育软件及私域社交电商软件服务提供商,长期专注于为企业提供在线教育软件及社交电商SaaS平台解决方案。
公司核心产品云开店SaaS社交电商服务平台、在线教育SaaS服务平台、教育企业数字化SaaS云平台、企微营销助手、私有化独立部署品牌网校和在线教育咨询等。KESION 不断通过技术创新,提供产品和服务,助力企业向数字化转型,通过科技驱动商业革新,让商业变得更智慧!
自餐饮外卖、交通打车、美容美甲等传统服务行业将O2O线上线下结合的概念炒的火热,各种传统行业都在寻求转型,希望搭上时代的快列车,率先布局,成为领航人,即便在教育市场,也毫不例外。 最使人感觉惊讶的莫
去年暑期,党中央、国务院有关部门发出关于净化暑期网络环境工作安排的通知,号召全社会为广大青少年营造良好的暑期网络环境,发挥家庭在净化网络环境、促进未成年人健康成长中的重要作用。3月9日,全国网校邀请北